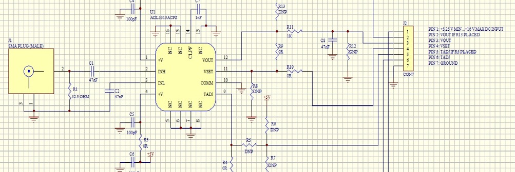
ADL5513 RF Power Detector 1 to 4000 MHz
sv1afn


Więcej na: https://www.sv1afn.com/adl5513.html






  PRZEJD NA FORUM